banner
Block Diagram

banner

Home Block Diagram

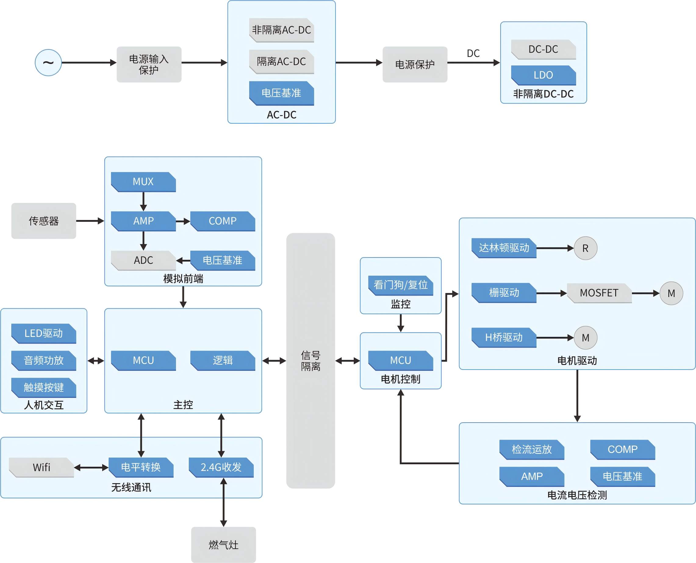
Range Hood and dishwasher Block Diagram

leave a message

leave a message
If you are interested in our products and want to know more details,please leave a message here,we will reply you as soon as we can.
submit

home

products

Contact Us